河南省结核病诊疗质量控制中心
Henan ### management quality control center
当前位置:首页 > 通知公告
河南省医疗质控中心管理有了新规定
作者:  时间:2023-10-10  浏览:  来源:  字号:【

河南省医疗质控中心管理有了新规定

常娟 豫见康 2023-07-12 08:49 
图片
图片

 要 闻 速 览 


健康身体我掌控      品质人生我导航


高质量发展战略的新形势下,进一步提升医疗质量同质化水平,是医疗机构、医务人员面临的新要求。医疗质量控制中心(以下简称质控中心)作为受行政部门委托开展质量管理工作的专业组织,持续提升能力日益重要。日前,河南省卫生健康委出台新版《河南省医疗质量控制中心管理办法》(以下简称《办法》),以进一步规范质控中心的建设与管理。

图片

《办法》指出质控中心是指县级以上卫生健康行政部门为提高医疗质量安全和医疗服务水平,促进医疗质量安全同质化,实现医疗质量安全持续改进,根据管理工作需要组建、委托或者指定的医疗质量控制组织。按照组建、委托或者指定质控中心的卫生健康行政部门级别,质控中心分为省级质控中心、市级质控中心和县(市)级质控中心(组),区级质控组织可根据当地实际成立。按照专业领域和工作方向,质控中心分为临床类质控中心、医技类质控中心和管理类质控中心等。

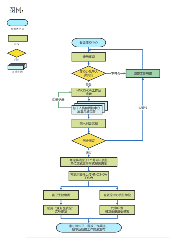
省卫生健康委对质控中心的运行监管提出了 15 项具体规定。比如,质控中心实行例会制度、专属文号制度、年度考核制度、动态调整制度等。其中,例会制度和专属文号制度为河南特色。例会制度要求省质控办定期召开例会,省级质控中心以质控中心名义开展调研、培训、指导评价等工作,发布质控通报、年度质量安全报告等,需向省质控办申请后列入例会议程,由省级质控中心主任委员进行汇报,经讨论、商定后按照流程实施。专属文号制度,即发布需卫生健康行政部门参与工作的文件、相关专业质控指标、质控工作改进目标工作方案等重要通知,使用“豫卫医质控”文号,加盖“河南省医疗质量控制中心管理办公室”专用章发文,发布其他质控工作相关文件,报省卫生健康委备案后,由责任单位代章印发。年度考核制度,即省卫生健康委按年度对省级质控中心进行考核,考核结果分为优秀、良好、合格和不合格 4 个等次,市级以下质控中心的考核工作由同级卫生健康行政部门统筹管理;动态管理制度,即省卫生健康委根据年度考核结果,按照 4 年一个管理周期对省级质控中心责任单位进行动态管理,管理周期内发生 2 次年度考核不合格的,重新遴选质控中心责任单位,且原责任单位不参与本轮遴选。

省卫生健康委还对质控中心的产生机制、专家委员会基本要求、工作职责等进行了详细说明。截至目前,河南省共有 54 家省级质控中心。《办法》颁布后,将按照国家首批规划进行相应调整,按照专业领域和工作方向分为 3 大类 6 个领域 70 个具体方向。

附件 1

图片

附件 2

图片
图片
图片

    注:

1.根据质控工作需要和既往质控中心设置情况,首批规划设置的质控中心专业领域和工作方向分为 3 大类 6 个领域 70 个具体方向。

2.具体方向中,括号内已成立的省级质控中心,省级规划予以更名、提级或撤并,可作为亚专业组继续开展工作。市、县(市)已成立对应质控中心的,可参照省级规划执行。

来源:医药卫生报

地址:河南省郑州市郑东新区阜外大道#号 
Email:########@126.com    电话:(0371)######## 
#######